石家庄
北京
郑州
重庆
西安
石家庄
免费专车预约 墓价咨询
400-650-5830
首页
石家庄墓地大全
墓地分布
墓地专题
购墓服务
选墓专车
服务保障
殡葬一条龙
选墓策略
首页
行业动态
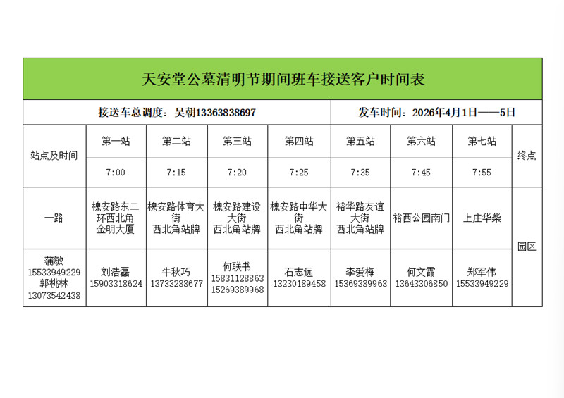
石家庄天安堂公墓清明节期间班车接送客户时间表
2026-03-23 10:43
石家庄来选墓网
83
清明节即将到来,为方便客户来我园祭奠扫墓,公司特提供免费接送班车服务,现规划两条路线,客户如需乘车请参照以下行车路线时间表。
陵园在线客服
了解陵园最新优惠政策
免费咨询
免费咨询
清明节即将到来,为方便客户来我园祭奠扫墓,公司特提供免费接送班车服务,现规划两条路线,客户如需乘车请参照以下行车路线时间表。
石家庄建安殡仪服务中心联合多单位开展灵寿福泽园义务植树暨新规研学主题党日活动
没有了
同类文章推荐
石家庄天安堂公墓节地生态葬:守护绿水青山,回归生命自然
石家庄天安堂公墓积极响应国家生态文明建设及殡葬改革号召,全面升级并大力推广一系列节地生态安葬方式。通过推出树葬、花坛葬、草坪葬及小型卧碑节地葬等多种绿色环保葬式
石家庄天安堂纪念园免费花坛葬倡导绿色生态安葬新风尚
为积极响应国家殡葬改革号召,推广节地生态安葬方式,石家庄天安堂纪念园免费花坛葬服务旨在保护生态环境、节约土地资源,为市民提供更加环保、经济的安葬选择。
石家庄燕赵龙凤陵园2025清明祭扫信息
为了清明节祭扫工作安全、有序,现将有关要求告知如下:
石家庄桥西区民政局2025年清明节文明祭扫倡议书
清明节是中华民族慎终追远、缅怀先人的传统节日。为弘扬文明新风,保障祭扫安全,营造绿色、和谐的节日氛围,石家庄市桥西区民政局向广大市民发出如下倡议:
相关陵园
井陉县天安堂公墓
集追思、悼祖、旅游、观光为一体的人文纪念园。
井陉县
39800
购墓享优惠
轻松省数千元
了解详情
最新文章
石家庄天安堂公墓清明节期间班车接送客户时间表
石家庄建安殡仪服务中心联合多单位开展灵寿福泽园义务植树暨新规研学主题党日活动
石家庄福泽园公墓:双誉加冕,以合规与专业铸就殡葬行业标杆
石家庄燕赵龙凤陵园祭扫温馨提示